<
>

推荐课程

查看所有
当前位置:首页 > 新闻 > 国思新闻 > 正文
国思新闻

2026北京朝阳区高三一模语文试题(含答案)

时间:2026-04-02 15:21:08来源:发布:访问:
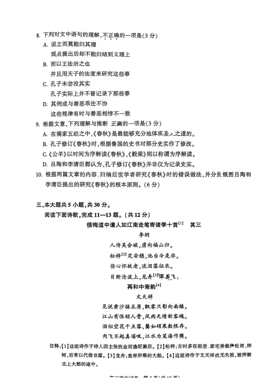
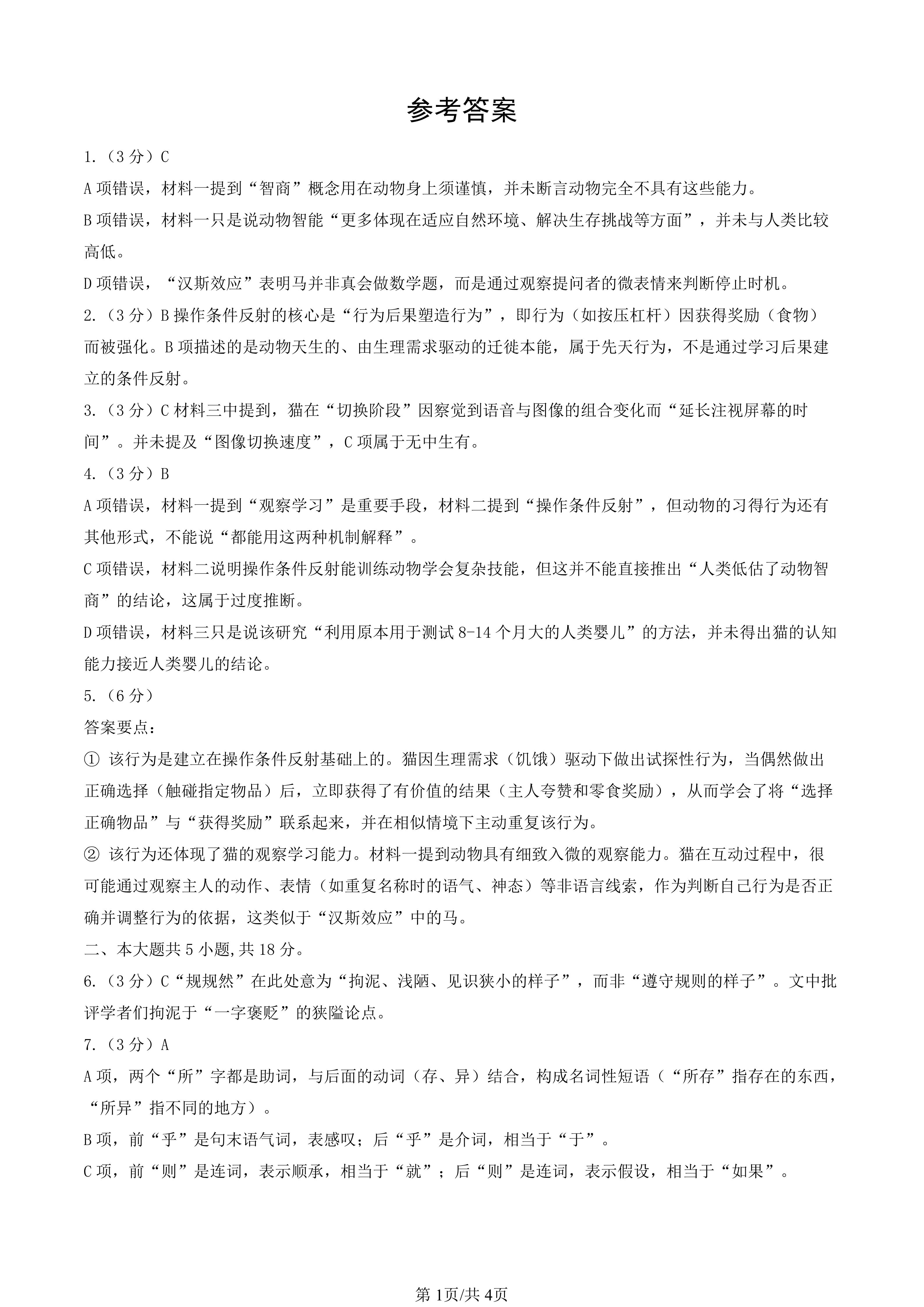
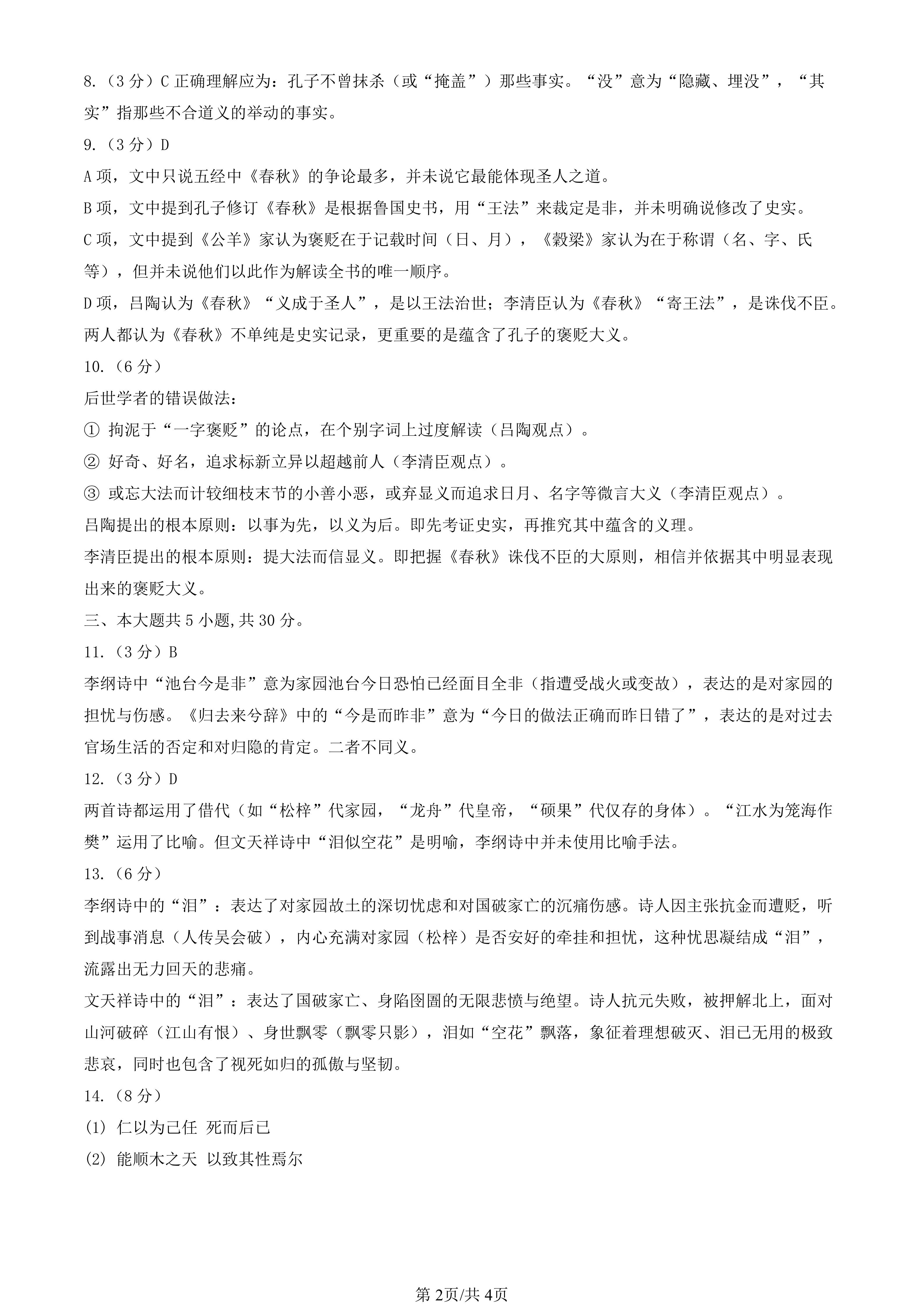
\
\
\
\
\
\
\
\
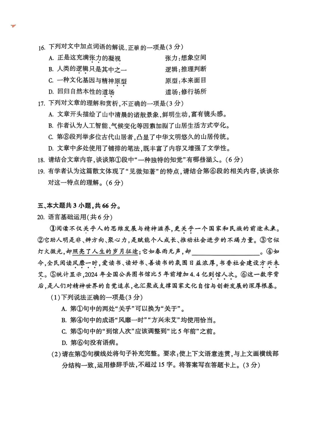
\
\
\
\
\
\
文章为作者独立观点,不代表国思网立场
本文由国思语文授权国思网发表,并经国思网编辑。转载此文章须经作者同意,并请附上出处(国思网)及本页链接。
原文链接
返回顶部 招生简章 在线咨询