<
>

推荐课程

查看所有
当前位置:首页 > 作品 > 学生作品 > 高中 > 正文
高中

2025-2026北京人大附中高三(下)开学考语文试题

时间:2026-03-03 10:50:00上传者:访问:
\
\
\
\
\
\
\
\

文章为作者独立观点,不代表国思网立场
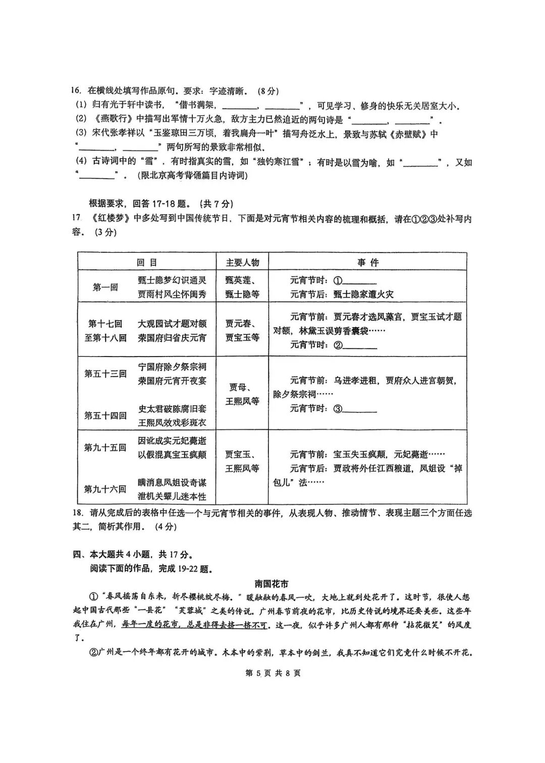
本文由国思语文授权国思网发表,并经国思网编辑。转载此文章须经作者同意,并请附上出处(国思网)及本页链接。
原文链接
返回顶部 招生简章 在线咨询